“Unfold Your Journey!”

Travellers often face a frustrating user experience when searching for the perfect luggage, due to cluttered interfaces, confusing navigation, and inconsistent design elements on existing platforms. This results in difficulty finding relevant information, comparing products effectively, and making informed purchasing decisions, leading to a lack of confidence and satisfaction with their chosen travel gear.
To provide an intuitive user experience for travellers seeking the perfect luggage and travel gear, making Wander Wrap the go-to platform for seamless discovery, comparison, and purchase. The app focuses on user-friendly navigation, clear and consistent design, and personalized features that simplify the process. By offering curated selections, detailed product information, and tailored recommendations, it aims to enhance user confidence, transforming the often overwhelming task of choosing travel gear into a delightful experience.
Signing up for the app is quick and effortless, requiring just a few basic details to get started on your journey with Wander Wrap. Input your email and create a secure password to gain instant access to the curated collection of travel gear.
Experience travel shopping like never before with the Wander Wrap app. Enjoy intuitive browsing, with the personalized suggestions, and seamless checkout, all designed to elevate user journey. With Wander Wrap, embark on your next adventure with confidence and style.

Travellers often struggle to find the perfect luggage and travel gear due to an overwhelming number of options, insufficient reliable information, and inconsistent reviews, leading to frustration and poor purchasing decisions. Wander Wrap provides detailed product information, side-by-side comparisons, and personalized recommendations based on user preferences, ensuring travellers can make confident choices quickly, enhancing their overall travel experience.

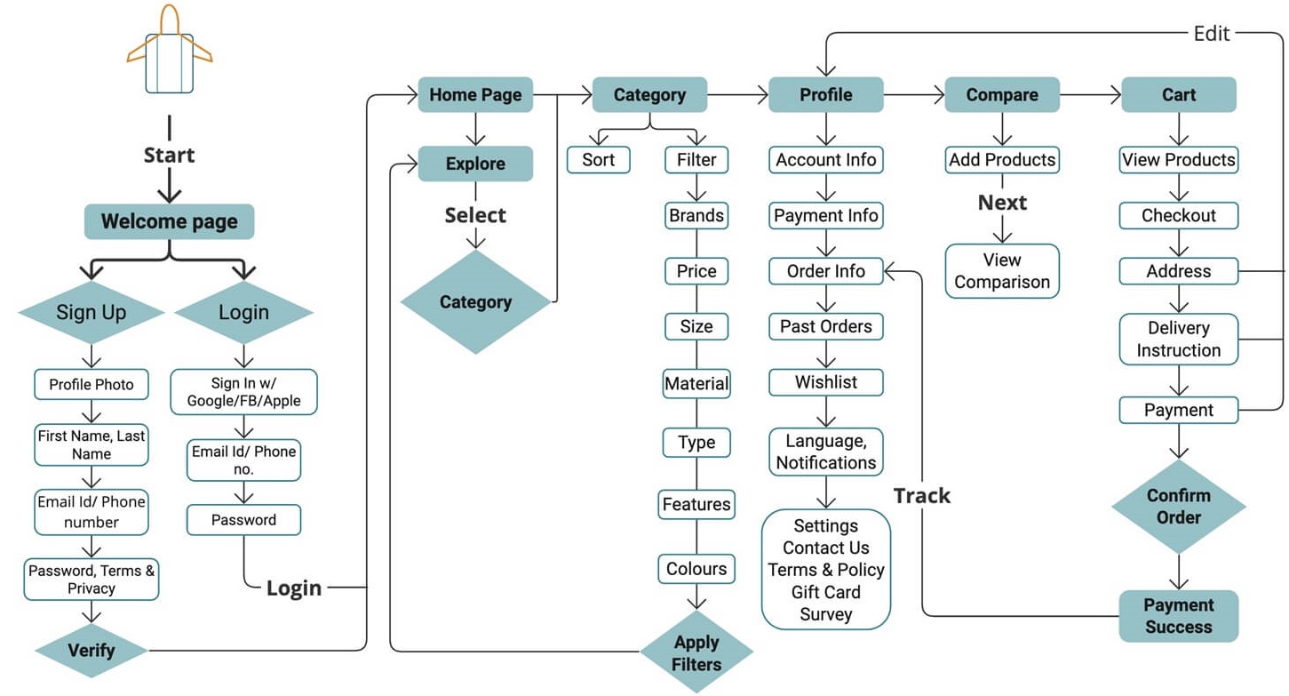
Wander Wrap's user flow guarantees a hassle-free transition from luggage exploration to travel preparation. Users seamlessly browse, compare, and purchase their preferred travel gear while accessing personalized recommendations, streamlining their process and enhancing their travel experience.






For Wander Wrap, brand building involves creating a recognizable identity in the travel industry. It's about conveying the message of seamless travel experiences, curated selections, and personalized recommendations. Wander Wrap aims to become synonymous with convenience, reliability, and adventure.

Develop an augmented reality feature that allows users to visualize how different luggage items will look in real life, such as fitting in an overhead bin or alongside other travel gear. Integrate a virtual travel assistant within the app that offers personalized luggage recommendations based on user travel history, upcoming trips, and preferences.
Adaptive Accessibility Mode enhances usability by integrating voice commands, customizable text and contrast settings, screen reader compatibility, text-to-speech functionality, haptic feedback, and full keyboard navigation. This comprehensive feature ensures all users, including those with disabilities, enjoy a seamless and personalized shopping experience on Wander Wrap.
Techniques like lazy loading, which loads only visible content first, and efficient caching strategies help reduce initial load times. Compressing images and using modern file formats can speed up loading without compromising quality. Regularly optimizing server response times and minimizing large scripts ensure faster navigation. These changes boost usability and increase user satisfaction.